基于生态教育理念下的特色校本课程开发与实践课题总报告
访问次数 : 发布时间 :2018-01-03
威海市普陀路小学课题组
[摘要] 新课改明确指出要推行国家课程、地方课程、校本课程"三级课程"体系的改革。因而,对校本课程相关理论的研究和实践探索正越来越受广大教育者的重视。但是,目前某些学校在中小学校本课程的开发过程中存在着主观随意性、忽视过程性和功利主义的严重倾向。开发校本课程应该立足学校、以校为本、以人为本,目的是促进学校和师生共同发展。要尽可能地减少在开发校本课程过程中的功利主义倾向,更注重校本课程开发的过程,基于办学理念和学校特色,使校本课程开发适合学校发展,也能满足学生需要,切实提高师生的综合素养。有特色的校本课程是学校办学特色的一个重要“折射点”,是依照学校的办学思想、教育传统开发出来的一种课程类型;而开发校本课程并致力于形成有特色的校本课程的实践过程,也是不断思考、探索并形成学校的办学特色的过程。学校的办学特色,包括校本课程的特色,主要是由每一所学校学生的实际发展基础和需要、学校的办学思想、学校自身的课程资源等差异而决定的。新课程实施以来,我校积极研究、开发、发展特色的校本课程,取得了一定的成效。
[正文]
一、课题研究问题
1.研究目的
首先通过本课题的研究更好地落实《国家中长期教育改革和发展规范纲要》,提高学生素质的需要。通过为学生提供丰富多彩的、满足个人和社会发展需求的具有校本特色的多样化课程,提高和增强学生的社会责任感、创新精神、实践能力、体质健康。其次,通过本课题的研究促进教育“优质均衡”发展,构建学校特色的需要,将有效推动区域教育向着更高更强发展。最后通过本课课题研究更好的开展本课题研究,在帮助学生树立正确的生命观、生存观和生活观的同时,有助于增强我校师资软实力,提升教师的专业素养,进一步丰富我校的生态文化内涵,彰显生态教育办学特色,为我校的特色化办学开辟一条可行的路径。
2.研究意义
(一)《基础教育课程改革纲要(试行)》指出:“学校在执行国家课程和地方课程的同时,应视当地社会、经济发展的具体情况,结合本校的传统和优势,学生的兴趣和需要,开发或选用适合本校的课程”。 “创建生态城市”是威海市政府向全体市民提出的一项重要工作目标。我校处于张村以其独特的地理自然环境蕴含着丰富的教育资源,为中小学生提供了广阔的学习研究天地。因此以张镇镇为依托研究开发与实施我校特色校本课程,对推动基础教育课程改革,落实威海市政府工作目标具有一定的现实意义。
(二)“实施素质教育,规范教学内容,严格课程管理,将德、智、体、美有机统一在教育教学活动中,培养学生独立思考和创新能力”。是《义务教育法》对中小学办学行为和育人方向总的规范要求。国家基础教育课程改革实施以来,我校校本课程以学校教师资源为中心,以学生需求为重点的兴趣校本课程初具雏形。整合学校与地域教育资源,规范开发与实施行为,形成具有特色的校本课程,摆在了我们面前。因此这一课题的研究,对规范办学行为,创建以东湖文化为载体的教育特色,具有十分重要的指导意义。
(三)“培养具有初步的创新精神、实践能力、科学和人文素养以及环境意识;具有适应终身学习的基础知识、基本技能和方法;具有健壮的体魄和良好的心理素质,养成健康的审美情趣和生活方式,成为有理想、有道德、有文化、有纪律的一代新人。”是新时期的教育目标,本课题的开发与实施,基于学生个性特长发展的需求,对如何实现这一目标,具有广泛而深远的教育实践意义。
(四)教师专业化的水平很大程度决定了课程资源的开发与利用,决定了教学形式和教学方法的选择,同时也决定了教学质量的高低。当前,教师课程整合、课程设计和课程开发能力等专业能力的提高,已迫在眉睫。因此,本课题的研究,对促进学生个性发展的同时促进教师专业发展,也具有普遍的探索意义。
(五)由于校本课程的开发与实施是基础教育的新课题,虽然全国各地都在开展,但以往“高度集中”的课程制度使得基层教育工作者缺乏系统的课程开发理论与经验,造成校本课程的开发与实施的盲目与无措。本课题就开发与实施的策略等问题展开研究,希望为校本课程的建设提供一些有建设性的意见。
基于教育改革与发展的上述背景,我校以基础教育新课改实验为契机,以校本课程开发与实施研究为着力点,开展以社会资源为载体、以教师资源为依托、以学生需求为中心的校本课程建设,从而促进学生素质全面发展,创建以生态教育为核心的特色教育,服务和谐文明社会建设。
3.研究假设
课程发展总目标:A.结合学校、社区资源,审视教师能力,学生需要,家长期望,社区需要,开发学校校本课程,建构校本课程体系,构建普陀路小学校本课程管理体系,突出学校生态教育特色,争创名校;B.提升教师专业技能,掌握课程内涵,发挥专业精神,进行教学改革,争出名师;C.鼓励教师在民主教学的基础上实施课程的统整和协同教学,改善评价方法,关注学生的科学和人文素养的提高,关注学生创新习惯的养成,终身意识的养成,培育出可持续发展的人才。
学生发展目标:我们的教育哲学是:让每一个学生适应时代发展。在这种教育哲学的支撑下,要让每一个学生都成为:具有很强的环保意识,和良好的环保习惯,以终身学习为目的、能适应学习化社会需要的可持续发展的人才。
教师成长目标:提高教师课程意识,实现角色转变,从单纯的课程传输者转变为课程的开发者、组织者、促进者和研究者。通过校本课程开发,增强教师参与课程开发的意识和能力,增强教师的合作意识和能力,建设一支一专多能的适应素质教育需要的高素质名师队伍。
学校的发展目标:创中华名校,展名校风采。展名校风采有两层意思,第一层意思是通过校本课程开发,在普陀路小学人才的过程中,展现学生的综合素质和能力;第二层意思是在校本课程开发中,在与外界联系过程中,展现优秀教师群体。
4.核心概念
(1)生态教育:“生态”在《辞海》中意为:自然环境系统中生物与生物之间、生物与环境之间相互作用建立的动态平衡关系。迁移到生态教育就是要尊崇自然,回归本真,让教育焕发生机,最终目的是促进师生关爱自然、尊重自然,认知大自然与人类共同生存的和谐关系,包括人与人的和谐、人与社会的和谐、人与自然的和谐,学会与他人和谐相处,学会与自然和谐相处,形成勤俭节约、珍惜资源、保护环境的生态道德;参与和谐社会建设。
(2)校本特色课程: 是指学校根据自己的教育理念,在对学校学生的需求进行系统评估的基础上,充分利用当地社区和学校的课程资源,通过自行研讨、设计或与专业研究人员或其他力量合作等方式编制出的多样性的、可供学生选择的课程。校本课程的开发不仅可以弥补国家课程开发的不足,有利于形成学校办学特色,满足“个性化”的学校发展需求,还有利于教师专业水平的提高和学生主体性的发展,真正满足学生生存与发展的需要。本课题中校本特色课程指向于“生态教育”,这也是本课题具体内涵的特质所在。
(3)生态教育校本特色课程: 这是我校结合自身办学特色,将课程向生态教育领域的积极推广和创新运用,强调在生活教育的基本框架下,进行校本特色课程的构建、开发与实施。主要有两方面一是如何根据学校的实际和办学目标,利用课程开发的技术,构建校本特色课程体系,促进课程的发展和优质课程资源的形成,科学实施,达成三种目标:二是通过特色课程促进学生全面发展,促进教师专业发展,促进学校形成特色和学校本身的发展。
二、课题研究背景和文献综述:
1.理论基础
(1)“十三五”规划纲要提出:“必须坚持节约资源和保护环境的基本国策,坚持可持续发展,坚定走生产发展、生活富裕、生态良好的文明发展道路,加快建设资源节约型、环境友好型社会,形成人与自然和谐发展现代化建设新格局,推进美丽中国建设,为全球生态安全作出新贡献。”习主席也在参加首都义务植树活动时强调:”坚持人与自然和谐共生。人类行为和自然环境之间存在一种交互作用关系。在自然的整体中,人与自然都各自处在相应的位置,并发挥着相应的有限的作用。谁都不能超越自己的位置,这样自然界与人类社会才会成为一个有机的整体。随着科学技术的飞速发展,人类在利用和改造自然的过程中给整个自然界带来的生态危机日益加深,严重影响了人类的生存与进一步发展。把人和自然截然对立起来,毫无节制地掠取、支配自然的行为不但破坏了自然,而且直接导致自然界以自然灾害的形式向人类“报复”。恩格斯在《自然辩证法》一书中曾深刻指出,“我们不要过分陶醉于我们人类对自然界的胜利。对于每一次这样的胜利,自然界都对我们进行报复”。习近平指出:“你善待环境,环境是友好的;你污染环境,环境总有一天会翻脸,会毫不留情地报复你。这是自然界的规律,不以人的意志为转移。”有生态文明,才有文明中国;绿色常在,才有美丽中国。习近平强调:“走向生态文明新时代,建设美丽中国,是实现中华民族伟大复兴的中国梦的重要内容。中国将按照尊重自然、顺应自然、保护自然的理念,贯彻节约资源和保护环境的基本国策,更加自觉地推动绿色发展、循环发展、低碳发展,把生态文明建设融入经济建设、政治建设、文化建设、社会建设各方面和全过程,形成节约资源、保护环境的空间格局、产业结构、生产方式、生活方式,为子孙后代留下天蓝、地绿、水清的生产生活环境。”
(2)现代教育理论转变教师的教育理念为重要理论依据。现代教育理论以及前期的实验结果告诉我们:教师要创设民主、和谐、宽松的学习氛围,将学生熟悉的生活与课堂教材结合起来,让学生在学习过程中主动追求人生经验与意义的建构,使课堂教材真正成为学生生活经验的源泉。学校要进行校本课程的开发,是全体师生的事。教师要学会转变观念,关注学生的学习兴趣和经验,注重与学生的经验结合在一起,使新知识、新概念的形成建立在学生现实生活的基础上,加强课程内容与学生生活以及现代社会和科技发展的联系,加强学生创新精神和实践能力的培养,加强学校教育与社会发展的联系,让学生成为真正的学习主人。
(3)《基础课程改革纲要(试行)》的课程观的指导引领作理论依据。基础课程改革明确6个改革目标,其中强调了改变课程过于注重传授的倾向,强调要形成积极主动的学习态度,使获得基础知识与基本技能的过程同时成为学会学习和形成正确的价值观。在具体目标中还明确提出:改变课程管理过于集中的状况,实行国家、地方、学校三级课程管理,增强课程对地方、学校及学生的适应性。
(4)建构主义理论为本实验研究确立了学生的主体地位提供了理论指导。建构主义的学习观主张学习者应基于自己与世界相互作用的独特经验去建构自己的知识并赋予经验以意义。建构主义理论促使教师思考如何运用有效的方法使学生成为学习的主体。现代生活教(Modern life education),是一种关注学生作为人在学校这个生活世界中的现时现在,通过提升学生在校的生活质量,用学生的生活来充实学校教育,使学生通过对生活的感悟来领会知识,自然而然受到灵魂的陶冶与熏陶。校本课程开发是指学校根据国家课程计划留给学校自主开发的时间和空间,由学校自己进行的课程开发。
2.相关研究成果
(一)主体成果:
1.课题研究总报告、《校本课程总方案》、课题研究经验汇编(专题研究报告、经验总结、研究论文、案例)等;
2.形成的校本课程开发、实施、管理、评价体系等;
3.研究开发各种校本课程教材、资源包等。
(二)衍生成果:
1.师生在研究中的各种作品展示、获奖材料展示(包括纸质材料作品)等;
2.师生素养提升展示:学生个性特长展示、学生团体才艺展示、教师技能展示等。
3.学校特色发展成果等。
通过校课题的开展,全校师生都具备一定的环保意识和环保能力,由学生带动家庭,切实为保护家园,保护环境做出贡献。
三、课题研究程序
1. 研究设计
(1)实验准备阶段:( 2015年 9 月至 2016 年 1 月)
学校成立了课题研究的组织,进行了宣传发动,拟订了实验方案,明确研究思路,落实研究任务,同时制定了有关研究制度。并组织教师进行了与课题相关的理论培训。
(2) 实验研究阶段( 2016 年 2 月至 2017年 1 月)
对“校本课程资源开发与学校特色研究”展开了实验研究,并进行了一定的经验总结和理论概括。
?组织教师实地考察校内外教学环境,为实际教学和教材编写提供一些感性材料,并再次组织课题组成员学习有关校本课程开发方面的理论专著,进行文献研究,并通过召开研讨会,再次讨论、修改,完善研究方案。
?通过问卷、座谈等形式,结合特色及学校实际,精心对校内外的环境进行分析,制定具有农村学校特色校本课程的课程目标,并征求教师、学生、家长及社会各方面的意见,不断完善课程目标。组织课题组全体成员并依靠各方力量,制定了完善的课程结构,并组织编写了以“环保教育”为主题的校本教材。
?加强社团型课程开发过程管理,建立社团型课程开发保障系统。为学生个性特长的发展提供良好的发展平台。
④遵循修改、完善后的具体实施方案,课程目标及课程结构,组织课题组成员进行了认真而务实的研究并开展评价。我们要求各位课题研究教师必须在期初制定相应的研究计划,期末写出研究总结,并在认真分析、总结的基础上,学校写出阶段性研究报告。
⑤定期组织汇报观摩活动,积累实验资料和阶段成果。
(3 总结验收阶段( 2017 年 2 月至 2019年9月)
整理、汇总课题资料,完成课题研究报告,然后再实践、再论证、再修改,并做好课题结题的评估、验收工作,最后总结实验得失,物化实验成果。
2.研究对象:全校一至五年级学生
3.研究方法
(1)分析法:对学校的教育资源进行分析,依据学校实际,设置符合学生实际需要的校本课程,选择适合学生发展的内容进行开发利用,开发校本教材。
(2)实验法:将设计的课程与教材,投放到教学实践中,在实践中调整、丰富、完善,并观察、分析学生的变化状况。
(3)文献法:课题组广泛查阅目前有关校本课程开发的文献资料,在对文献资料深入学习、分析的基础上开展教学实践,明确研究的理论起点,启发研究思路。
(4)行动研究法:研究中力求边培训、边体会、边总结、边改进、边推广,使理论研究的成果及时为实践服务和在实践中进行检验,不断完善研修的各个环节,促进研究的不断深化。
(5)经验总结法:在校本课程开发与实践过程中,对成功的做法,效果佳的案例及时加以提炼总结,由实践提升至理论,形成物化成果,以进一步指导课程开发与实践。
4.技术路线
根据学校《校本课程开发指南》、《校本课程开发实施方案》的总体要求,在五年的开发探索中,主要把握了如下“五点”进行校本课程的开发与研究:
(1)依靠支撑点——课改政策与新课程理念。国家或地方课程主要解决受教育者的共同素质问题,而校本课程解决的是尽可能满足每一个受教育者的特殊需要与兴趣的问题。在国家、地方、学校三级权力主体中,学校是执行课程计划的机构,也是真正发生教育的地方。《课程纲要解读》指出,学校应结合传统和优势与校外有关专家合作,开发适合本校实际情况并可供学生根据不同需求而选择的课程。这些课程政策和新课程理念是我们开发校本课程的支撑点。
(2)坚定立足点——促进学生、教师和学校发展。满足学生多样化发展的需要,促进学生个性的成长;满足教师专业化发展的需要,促进教师成为优秀的课程开发者、实践者;体现学校特色化的办学目标,独立或合作开发出学校的特色课程,这三个方面是学校开发校本课程坚定不移的立足点。
(3)把握结合点——将创新教育、潜能开发教育、体验教育、学校培养目标有机结合。培养儿童实践能力、创新精神是基础教育的一个核心任务,也是素质教育的目标,而潜能开发正是创新能力培养的基础。事实上,每个孩子个个都有巨大的潜能,问题是每个孩子是否获得开发的机会。新课程倡导体验式的学习方式。体验性是现代学习方式的突出特征,强调让学生亲身去经历,用心灵去感悟,以激发学生的生命活力,促进学生的生命成长。我们将这些理念与开发校本课程紧密结合,开发了系列课程。
(4)确定开发点——结合创新教育、潜能开发教育,我们确定了旨在张扬学生个性、开发学生潜能的艺术类课程;深入挖掘学校发展内涵,结合体验教育,确定了旨在培养学生具备良好的环保习惯和环保意识的环保课程。
(5)找准切入点——以点带面,逐步实施,科学管理。要把握准校本课程开发的切入点,即资源利用的切入点。教师是校本课程开发的主体,更是实施的主体。在最初的校本课程开发中,我们以综合实践类课程为切入点,由两位骨干教师牵头进行课程研发,并进一步带动综合地方学科的校本课程。再者是找准校本课程实施的又一切入点,即科学管理。在校本课程组织、管理、实施过程中,及时地建立相应的课程制度、过程管理条例以及包含行政支持、经费支持、基地建设在内的管理系统和支持系统,有力促进了校本课程的有效实施。
本课题定位在:全面贯彻国家教育部《基础教育课程改革纲要(试行)》精神,增强课程对学校及学生的适应性,研究具有操作性、可行性的校本课程开发与实施策略,形成具有生态学校特色的校本课程体系,促进学生综合素质和教师专业素质的发展。
该课题2015年11月12日经山东教育科学规划领导小组正式批准立项后,举行了开题论证会。学校首先调整组建了课题组,并对课题组成员进行理论学习培训,在理顺关系的基础上建章建制;然后采用文献资料法、行动研究法等,对地域教育资源、学校教师资源进行梳理,形成了特色校本课程《与绿色同行》《绿色伴我行》开发资源及条件调研分析报告;同时针对校本课程模块内容的设定,对学生进行了需求以及水平的调查评估。此后研究工作全面铺开,课题组运用行动研究法、经验总结法先后进行了开发策略与实施策略的研究。
四、课题研究发现或结论
1 .精心研究,确定方向
特色校本课程开发应该从考察学校层次的环境着手,才能开发出适合本校环境的课程。我们通过文献分析和调查实践,对学校学生的实际情况进行调查分析。进行横向、纵向比较。而且我们拥有一支学历达标,素质精良,具有开拓创新精神的教师队伍,软件、硬件设施齐全。学校的“生态教育特色”活动开展得有声有色,为开发具有本地特色的校本课程研究奠定了坚实的素材基础。在此基础上,我们确定了“基于生态理念下的特色校本课程开发与实践”的课题。
2 .精心策划,细化目标
特色校本课程目标决定着校本课程的性质。目标一旦确定,课程组织、课程实施和课程评价就有了一定的依据。在确定课程目标时,全课题组成员综合分析了影响目标设置的各种因素,认真、全面地考虑了特定的学生群体在未来社会中的社会角色和方向,既制定了比较笼统的、宽泛的目标,又制定了具体的、细化的目标,并根据目标设置了课程纲要。做到课程开发有的放矢。并统一设定了校本活动开发的基本框架:即活动内容、活动形式、活动准备、活动目标、活动流程、活动反思六个部分。
3 .科学规划,落实主题
课程组织就是选择和确定校本课程的构成要素、课程内容及其呈现方式。我们在分析学校环境和确定课程目标的基础上,有针对性地设置了课程组织。将开发的与绿色同行环保教育的校本课程,体育四球健美,环保习惯等校本课程定为校本课程的必修课,各位教师精心组织,认真钻研,既有过程资料记载,同时也进行了简明教材编写。特色校本选修课程的开设,拓展了师生的思路,深化了课题主题研究。
4 .注重过程,务实研究
特色校本课程实施是校本课程付诸实践和走进课堂的过程,它是校本课程开发过程中的重要阶段。对于此项内容的研究,我们研究的基本思路是:根据既定的课程目标及课程组织,并参照其他发达地区相似课题的一些好的想法和做法,
( 1 )坚持“走出去,请进来”,加强理论学习,转变教育观念,明确目标。学习校本课程的相关理论知识,不断提高自身的理论和业务素质,转变教育观念,为校本课程开发夯实理论基础。
( 2 )学校为校本课程资源的开发提供了环境保障,并保证课题研究的时间。在课题研究上,做到定期研究和随时研究相结合,集中研究和教师个人分散研究相结合。
( 3 )疏通三条渠道——确保校本课程实施
校本课程要采取多种渠道才能保证其功能性、实效性。我校主要疏通和保证了三条实施渠道。
(一)课堂教学
按上级要求,我校每周安排一节校本课教学,在保证课时的同时,针对我校校本课程的学科属性,选派语文学科教师执教,并对任课老师进行培养、跟踪和指导,并引导自修、相互学习、相互促进,从理念转变、行为研究、过程反思等各方面促进教师的专业发展。特别是纸雕塑,开课时只有美术老师有基础,其它教师从未接触过纸雕塑,我们安排美术教师进行培训,学习纸雕塑的知识、技法,同时假期中要求教师自学自练,目前,全校师生已经能熟练制作纸雕塑作品,校本课教学能力显著提高,在这个基础上,教师的教育观念,特别是课程观念,教学能力,特别是驾驭教材实施教学的能力显著提升,教师的专业水平较以往突飞猛进,促进了教育教学水平的提高。
在开发种养殖校本课程时,我们还充分利用学校校内的实践基地的作用,
|
基地名称 |
具体内容 |
主要功能 |
|
生态种植园 |
农作物种植区 |
师生参与农事实践活动,给予学生丰富的身心体验。 |
|
生态养殖园 |
动物饲养区 |
通过学生亲自喂养动物,学会与动物和谐相处 |
|
生态水培园 |
无土培植区
|
通过无土栽培引导学生懂得省水,省肥,省力,省工,不污染环境,环保生态。 |
|
变废为宝循环园
|
废物利用区 |
1.把废弃的菜叶、动物粪便收集起来,经过科学处理后,在作为有机肥料用于农作物的种植,体现自然生态循环,学会人与动物、植物,大自然的和谐相处。2.把把废弃的物品进行二次加工利用,美化生活。 |
让学生亲自体验和实践,这些实践基地充分发挥了作用,而且学生在进行体验活动时也有效提高了校本课教学的效益,激发了师生的学习热情,保证了教学质量。
(二)活动促进
在特色校本课程实施的开发实践过程中,我校积极为学生创造展示学习收获、展示个性自我、共享快乐时光的机会,先后开展了多种形式的校本课程展示活动。
1、开展校本课竞赛,促进校本课程的深入实施
为了进一步促进校本课程的实施,同时检验校本课实施的成果,我校于 6月3——4日开展了校本课课堂教学竞赛。十三位任课教师参加了竞赛,每位教师对本次竞赛活动都十分重视,课前做了大量的准备工作,自筹彩纸、设计图样、制作样板作品。本次竞赛,涉及的课型比较多,既有技法指导课,也有创作设计课。教师教学设计巧妙,学生构思奇妙、作品精美,家长参与听课,本次竞赛活动收获了丰厚的硕果。
2、诵读竞赛活动:班级随机、少先队、教导处定期组织学生进行古诗词吟诵比赛,通过竞赛评比激发师生的积极性。
3、阶段验收活动,为了更加准确的了解和掌握校本课教学情况和学生学习的进展情况,学校定期组织阶段验收活动,由领导深入各个班级,对教学情况进行全面验收,并建立奖励机制,把教师的校本课验收情况记入个人成长记录袋,与教师的考核挂钩考评,调动教师的积极性和主动性。其中我们现在的校园文化作品大多数都是全校师生新自动手创作的。
4、校本展演活动:我们定期以汇报演出的形式,展示经典诵读的成果,环保服装设计大赛活动,师生充分发挥集体智慧,精心编排各种表演汇报方式,以精彩纷呈的节目展示学习成果,共享成功的快乐。
(三)家校携手
特色校本课程的实施同样需要学校教育网络合力的支持。在实施校本课程过程中,我校充分发挥家庭的教育作用,多次在家长会上进行校本课成果展示,使广大学生家长高度认可、鼎力支持。与此同时,在家庭中也能积极配合学生学习,并与学生一起学习,形成了家校合一的学习空间,有效推进了校本课实施进程。
通过三条实施渠道的疏导和有效利用,我校生态特色的校本课程实施蓬勃开展起来,课堂上书声琅琅,墙壁上作品说话,操场上垃圾不见,教室里生态再现,学生环保意识和环保能力大幅提升。
4.巧用评价,促进发展
特色校本课程开发中的课程评价是课程开发中的重要环节,它包括两方面的评价,一是学生学业的评价,二是课程本身的评价。我们在校本课程的实施过程中边实施边评价,在评价中逐步完善实施的内容和细节,并取得了预期的评价效果。
( 1 )学生学业的评价研究。校本课程开发中学生学业的评价是测量学生在学业方面实现预期行为目标的程度,科学有效的评价方式是实现校本课程目标的重要保障。在校本课程开发过程中,对学生学业的评价主要是激励学生的学习兴趣,提高学习的效果。因此,在评价方式上我们着重检查学生分析、解决问题的能力,即多考查学生的实际动手能力和创新思维,少考查记忆性的认知内容。每学期新课结束后,学校制定出总的评价方案,科任教师根据学校总体方案、结合秭归县校本课程评价标准,依据自己的教学实际,制订出切合实际的评价纲要,然后由教师对学生的校本课程成绩进行评价。教师在评价结果的分析处理上,加强纵向比较,减弱横向比较,并为学生建立了成长记录档案。通过这样的评价既激发了学生参与校本课程学习的兴趣,又大大增强了学生的探究精神和实践能力。
( 2 )特色校本课程本身的评价研究。为了提供有效的反馈信息,提高校本课程开发的质量,在校本课程开发过程中,课程本身的评价是必不可少的。因此,在对课程本身进行评价前,我们课题组制定了详尽的评价计划,邀请课题组顾问及学校领导共同参加,建立了专门的评价小组,并指定一名课题组成员主持评价活动的组织工作,确定了评价的目标。然后,课题组成员采用调查、座谈等评价方法收集各种不同途径的信息,对教师校本课程资源开发和教学效果进行评价,并及时对评价结果进行总结,力求做到科学客观,同时在评价的过程中提出一些完善校本课程开发的意见,为课题的深入研究奠定良好的基础。
五、课题分析和讨论
(一)研究确立了开发与实施的基本理念,制定了《开发与实施研究总体方案》
本课题研究中,我们始终秉承校本课程开发与实施的基本理念是:创造适合学生的教育;面向学生的生活实际;重在学生的实践体验;为了学生的素质发展。
我们认为本课题研究,应立足于学生综合素质的提高这一根本宗旨,实现学校、社会、家庭三方面教育资源的有机整合,使学生成为校本课程的主体。课程的开发基于学生的经验和成长特点,利用现有教育资源,结合学生的兴趣特长和社会生活实际,将学生应具备的知识和技能融合到教育活动中去,使学生特长与综合素质得以逐步提高。
校本课程的开发与实施对学校来说是一项巨大的工程,为了使研究工作科学、有序、高效的进行,制定详实的开发与实施方案是重要前提。为此,我们研究制定了《校本课程开发与实施总体方案》,它是学校校本课程开发与实施的总体性设计,是校本课程开发与实施的纲领性文件。
(二)根据研究的总体方案,对课程资源与学生需求进行了调研分析
校本课程不是无源之水,无根之木,校本课程的资源基于教师、基于学校、基于社区。为了充分发挥本校的传统和优势,挖掘学校的各种潜力,让学校教育资源更充分地利用起来,让学校的生命活力更彻底地释放出来,就必须进行课程资源的调查与分析。
为此,课题组在实施开发前,就当前国内有关校本课程研究的成果、学校开发与实施的现状和学校教师资源进行了调查分析;并在参考威海市《生态立市总体规划》对学校所处地域——张村镇的教育资源进行了全面调研,形成了《校本课程开发资源及条件调研分析报告》。这是我校特色必修课开设的重要依据。
同时,校本课程是一门以满足学生个体需求为基础,以促进学生个性发展为目的的课程,因此学生的需求与发展就是我们开发的方向。为了更好地了解学生的现状与需求,我们在《校本课程开发资源及条件调研分析报告》形成之后,开展了“学生对校本课程开设的现实需求调查分析”,为我们特色必修课与兴趣选修课各个模块的设置提供了参考。
(三)研制了两类特色校本课程《课程纲要》,为资源包的编写提供依据
课程标准是课程开发、课程实施必须的指导性、纲领性文件,它在整个基础教育课程改革系统工程中的地位与作用是不言而喻的。国家与地方课程有课程标准,校本课程也应有课程标准,当然,在不够成熟时可称为课程纲要,我校暂定名为《课程纲要》。
依据《基础教育课程改革纲要(试行)》精神,结合地域教育资源,学校与学生实际情况,学校课题组于2012年9月制定了特色必修课《校本课程纲要(试行稿)》。同年学校课题组在参照上述精神,考虑教师特长、学校教育资源(主要是教学硬件设备)、学生兴趣需求等因素的基础上,制定了社团选修课《校本课程纲要(试行稿)》。这两个纲要均包括前言、课程目标、内容标准、实施建议、评价建议等五个部分,分别对校本课程的课程性质、基本理念、设计思路、总目标、分目标、不同阶段学生知识与技能、过程与方法、情感态度与价值观的基本要求、教学及评价方法等作出了具体的阐述。两个纲要的制定给教师进行具体内容的开发与实施工作提供了详实的指南。
(四)研究撰写了《特色校本课程资源包》,为师生的教学提供模本与素材
1.拟定资源包编写建议
从调研分析和需求报告可以看出,学校周边的教育资源浩瀚如海,学生的需求包罗万象。教育资源的收集整理工作量非常巨大,如果没有收集线索引导,将是无法完成的。于是由课题组核心成员担任组长,拟定了两类课程模块资源包的编写建议(大纲性质),《建议》从编写原则、编写结构、编写体例三个方面对校本课程资源包的编写提出了建议与要求。
2.撰写资源包具体内容
根据《基础教育课程改革纲要(试行)》的精神与《资源包编写建议》,课题组组织开发教师撰写了多种板块的资源包。从2012年9月到20114年9月,历经了教育资源的收集汇编、整理分类、开发撰写三个阶段,最终形成特色必修科1——5年级共两大板块六大单元的《资源包》;社团选修科3大板块的《资源包》。
板块资源包内容包括:教学主题、活动目标、内容素材、教师指导建议以及教学设计参考等。在资源包里,内容以教育专题的形式呈现,以给教师提供参考素材为主。这一设想旨在调动教师的积极性,有利于他们创造性地进行教学,激发实施教师的再开发潜能,促使校本课程的开发和实施不断完善,同时有利于改进学生的学习方式,促进学生的个性发展。由于资源包的内容需要不断加以补充、修改、调整、完善和更新,因而特色校本课程的资料就不能以固定的教材形式呈现。为了适应这一态势,我校开发出的资源包是以活页式“资源包”的形态出现的。这样做,既符合节约精神,又减轻了学生的负担,是完全符合国家教育部关于校本课程开发的规定要求的。
(五)通过研究我们探讨了特色校本课程开发的基本策略
校本课程开发,必需考虑实际操作的基本程序与方法,预想开发过程中可能出现的问题,制定出若干对应的方案,再根据开发工作的推进情况来选择相应的方案,最终完成开发任务,达成开发目标。只有这样才能提高校本课程开发活动的成效。我们探讨出的校本课程开发的程序与方法是:
1.加强领导,成立组织
为了确保课程的有序开发与实施,由科研室策划,学校成立了校长为核心的领导机构,以教导处、德育处、总务处等部门负责人及教研组长、年级组长为组员的10人校本课程开发与实施研究课题组,并组成为学校课程审查与指导委员会。
2.全员培训,建设队伍
教师始终是校本课程开发的核心与主导力量,离开了教师的广泛参与和支持,校本课程开发不可能取得成功。另一方面从课程开发主体来说,社区工作人员、景区工作人员及学生家长都是校本课程开发的人员。只有社会、教师、学生的全面参与和合作,才能最大限度地实现地域教育资源与学校教育资源的有效开发。为此,课题组以国家教育部《基础教育课程改革纲要(试行)》为指导,以《校本课程开发》(吴刚平著)等教育理论论著为依据,采用专题讲座的形式,对全体教师进行开发前的通识培训。然后吸收中青年骨干教师、聘请有关地域文化研究人员,组成校本课程开发研究队伍。
3.分层开发,逐步推进
在《开发与实施总体方案》的指导下,根据开发进展情况分步骤制定《开发推进计划》。分层科学开发,通过教育资源的收集汇编、整理分类、开发撰写三个阶段,逐步推进,最终形成《特色校本课程资源包》成果。
4.制定纲要,提供指南
依据《基础教育课程改革纲要(试行)》精神,结合地域教育资源,学生与学校实际情况,研究制定特色必修课与社团选修课两类《校本课程纲要(试行稿)》,为开发工作提供详实的依据与指南。
(六)通过研究我们探讨了特色校本课程实施的程序方法
校本课程的实施,也有相应的策略,应该讲究程序与方法。我们探讨的操作办法是:
1.专业培训,提升认识
首先是校本课程观的培训。其次是特色校本课程知识的专业培训。特色校本课程呈现的学习主题对大多数教师来说,都是一个全新的专业内容,教师只有深入地学习,才能掌握与实施。因此,对教师进行校本课程所必需的知识、技术和能力的培训,增加实施教师的知识储备是校本课程实施与再开发的重要条件。通过学习了解校本课程的课程性质、基本理念、设计思路 ;把握校本课程的总目标、分目标;熟悉校本课程的内容标准、实施建议。
2.整体规划,分步落实
特色校本课程是一个全新的专业课程,没有可参考的成熟案例。它的实施必须在学校整体规划的基础上先试验,找到突破点,形成可供参考的实施案例,再行推广落实。
学校在考虑上级部门课程设置及课时安排总体要求的基础上,确定《绿色伴我行》《去与绿色同行》《环保习惯》为我校特色必修校本课程;《学科兴趣》、《科技探究》、《文艺体育》三类为社团选修校本课程。同时还分别确定了两类特色校本课程的实施步骤: 特色必修课《绿色伴我行》《去与绿色同行》《环保习惯》分三步走先试点,再推广,后普及;社团选修课边开发边实施,逐步完善。最终达到校本课程可选科目30个以上,每周开课2——3课时的开发目标。
3.规范程序,合理开课
规范的实施程序,有利于课程的管理。课题组经研究确定了实施的操作步骤,具体如下:每学期预备周,两模块课程小组集体研究制定本组的开发实施计划(编写纲要),提交校本课程资源包编写、使用或开发、实施申请等,报送课程审查与指导委员会审批。然后按照计划认真、真实地加以实施。
特色必修课开设,经审批以班为单位上课,按每周1课时计划排入课表。
社团选修课开设步骤:首先学校编制学生选课手册,学生填写选课意向,科研室统计学生填报情况;然后根据填报人数,适当进行平衡,组织动员部分学生重选课程;最后确定开设的课程门类、选学各门课程的学生数、上课的时间地点等,并排出课表。经审批社团选修课每周1课时,安排在每周三下午,实行年段走班上课。
为了促进各门课程的均衡发展,兴趣选修课类课程必须保证每个年段都开设《学科拓展》、《科技探究》、《文艺体育》三个板块内容。
4.注重过程,纳入常规
特色校本课程的实施是一项十分繁琐而又细致的工作,要使实施工作有序的展开,教师专业发展得到落实,实施过程的管理尤为重要。教师实施的过程决定了课程实施的质量。因此学校要求教师做到四有:实施前有计划;实施中有记载;实施后有反思;学期末有成果(教学案例集)。同时科研室与教育处每周对实施情况进行跟踪检查,并把该项检查的结果纳入到教师月考评的常规管理工作中。目前已形成两类四个模块案例集,反思集等研究成果。
5.搭建平台,以研促教
特色校本课程作为一门学校自主开发的课程,没有可参考的案例,要想不断提升师资水平、提高实施效果,必须进行专题研究。在学校十二五课题《基于生态理念教育下的特我校本课程的开发与实践》课题组的领导下,学校成立了校本课程教研组,由课题组定期组织教师开展研究活动。落实间周一次的集中研究例会制度。为及时反馈研究与实施的成果,指导实施教师高质量地完成实施任务。
6.加强管理,完善制度
完善的制度,管理的跟进是校本课程实施的保障。课题组在边实施边完善的基础上,参考相关文献制定了《校本课程管理制度》。课程管理制度包括:开发管理制度、备课管理制度、课堂教学管理制度、评价制度、校本课程再开发目标等。分别就校本课程的开发与实施的各个环节进行了规范要求。同时要求科研室与教导处每周对实施情况进行跟踪检查,并把该项检查的结果纳入到教师月考评的常规管理工作中。
条件保障:
1.时间保证:为了确保研究有保障,学校坚持每月召开一次课题研讨会,并做到每次研究有中心发言人,有专题研究内容。另外,学校定期在期中、期末召开经验交流会,让实验教师汇报研究成果,交流经验
人力保障:
课题组成员有长期从事基础教育理论及教育实践研究的丰富经验,课题组负责人及成员有深厚的教育理论积淀并注意吸收最新教育研究信息,多次承担国家、省、市以及区级科研课题课题研究,并取得了许多优秀的研究成果。加之我们长期工作在基础教育第一线,对目前中小学教育发展中存在的问题有深切的感受,能够捕捉到目前我国基础教育领域亟待研究和解决的问题,因此我们有足够的能力完成本课题的研究。我们还聘请有关方面的专家与校内外教师一起开展合作研究,力争形成优势互补的理论工作者和实践工作者相结合的研究队伍,充分发挥各自的理论优势和实践专长,以提高课题研究的理论水准和实践效力。
组织保障:
课题组将根据课题研究的需要,专家型、研究型的校长亲自参加本课题的研究,为课题研究的准确性和科学性提供了保证。以科研室为基础,将教务处、德育处组织起来,建立相互合作的研究组织,以调动全校教师参与课题研究的积极性,主动性和创造性,形成群体研究的氛围,从而保证课题研究的落实与实施。
物力保障:
学校将为课题的开展提供必要的设施、设备、教育环境、资料信息、实验研究对象等。
财力保障:
专项教研经费到位。学校在经费极度紧张的情况下拨出一定数量的经费,用以购买校本课程理论书集和开展活动所需的器材等、组织教师外出学习或参加校本课程的研究活动,并对在课题研究中的先进个人进行奖励。
特色校本课程的开发与实施对教师来说,是机遇,同时也是挑战。它需要教师用心、用力、用情、用智去完成。就工作的难度和强度来讲,远远大于其他学科教学。为了让广大教师积极参与到校本课程工作中来,潜心研究、勇于开发、乐于实施,有必要在政策上予以倾斜,为此我们制定了相关的工作保障奖励制度,并在实施中切实加以落实。
7 .开展实践,拓宽渠道
特色校本课程设置初衷就是要克服当前基础教育课程脱离学生自身生活和社会生活的倾向,面对学生完整的生活领域,引领学生走向现实的大舞台,促进学生学习与生活的联系,让学生在社会与自然的大课堂中受到启迪与磨砺,让学生通过体验性学习活动形成一种积极的、生动的学习方式,实践活动是校本课程的必由之路。
因此,从上述指导思想出发,根据校本课程实施计划,结合现实情况及学生教育需求,课题进入实施研究阶段以来开展了多次大型的校外实践活动,
(六)研究了特色校本课程的初步评价体系
既然是开发实施的课程,就要对课程的效益进行评价。特色校本课程作为学校层面的课程,它的评价体系该如何构建,它的评价标准该如何界定,这是开发与实施必须研究的内容。
课题组在参考国家课程评价体系的基础上,学习借鉴国内好的经验做法,就特色校本课程的初步评价体系做了一定的探索。我们认为校本课程的评价体系应由:学生的学习评价、教师的实施评价、课程的价值评价三个方面组成。在操作上,学生的学习评价要考虑学习的参与程度、学习品质与学习方式、学习能力这三个维度;教师的评价从实施的准备、实施的过程、实施的效果、以及教师再开发能力等方面进行;课程的价值评价应建立在对课程全部过程关注、对课程目标达成的框架之上,要对课程设计、课程实施、课程结果进行整体考量
六、课题实施建议
虽然我校生态教育特色理念下校本课程的开发取得了一些成果,但回顾这几年的开展过程,也存在很多值得反思的之处。 要表现在以下几方面
(一)如何重新认识特色校本课程?
校本课程作为一门课程,应该说从上世纪就提出来了,且并不神秘。上世纪80--90年代全国开展的第二课堂、兴趣课以及一些学校传统优势项目如足球、乒乓球、田径、合唱、围棋等,其实就具有某些校本课程的性质。因此只要我们去挖掘整理,把它以课程的形态呈现出来,它就是这些学校特色的校本课程。
但校本课程是学校自主开发的课程,除了设置满足学生个性发展的兴趣选修课程以外,从学校发展的层面来讲,还要有体现学校办学理念、办学特色的主导必修课程。如何做到主导性与选择性相结合、统一性与多元性相结合是我们需要思考的问题之一。
特色校本课程的开发与实施不仅满足了多方的需求,同时,特色校本课程的开发与实施还有利于改革人才培养模式。如何通过校本课程的学习,学生个性得到张扬、特长得到培养,他们的发展路径、成长方式、成才轨迹因此而变得丰富多彩,许多人其人生成就斐然,不同凡响,这不能不引起我们的深思。
(二)怎样正确开发课程资源?
本土化、个性化的课程资源是立体的多元的,需要我们遵循课程理念,采取多种方式去开掘,我们体会到开发时必须实现两有:一有“人”——要考虑人的需求,即要学生能够喜欢,要教师能够驾驭;二有“益”——要考虑有无效益,即要使学生从中能受到教益,使教师专业得到发展,怎么才能使两者更好的结合。
(三)如何有效科学实施特色校本课程?
特色校本课程的实施是教师在实践、反思的基础上不断调整、创造和发展的过程,因为在课程内容上需要不断地合理地剪裁连接、拓宽延展、灵活运用、更新求实;校本课程的实施是学习空间、教学模式不断拓展创新的过程,因为教室不是唯一的课堂,学校生态基地、科技馆等场所都可以成为教室课堂,但如何使其教学方式更好地因地制宜、因时制宜;特色校本课程的实施是依据学生学习需要,承担实施的教师进行修改和完善的过程,教育工作者如何开展鲜活的教育研究都需要我们深入思考。
(四)探讨评价校本课程
特色校本课程作为一门学校开发实施的课程,必须对课程进行价值评价。内容包括:课程设计评价、课程开发评价、课程实施评价、课程结果评价。评价体系应建立在对课程全部过程的关注、对课程目标达到的成效之上。到底该怎样进行?这是我们开发与实施过程中存在的问题,也是校本课程研究的进一步深化的方向。
(五)构建和谐特色校本课程
特色校本课程体系建设,应该使主导性课程与选择性课程均衡和谐的发展。就目前现状来看,由于主导性课程,举全校之力,集体打造,已经成为比较成熟的课程,而选择性课程相对薄弱。这一课程的建设将是我们今后课程建设的重要项目。
三、课题研究的主要成果
理论成果
(一)制定了《特色校本课程开发与实施总体方案》
学校课题组在充分考虑学生个性发展需求,并对学校与地域教育资源经过多方论证的基础上,于2015年12月,制定了我校《校本课程开发与实施总体方案》。《总体方案》对我校校本课程开发与实施的课程背景、开发目标、开发内容、开发步骤、开发方法、开发条件、人员分工等方面都做了明确的表述与说明。它的制定对这一工作发挥了极其重要的指导作用。
(二)开发了两类校本课程《课程纲要》
1. 特色必修课
我们定名为《绿色伴我行》《我与绿色同行》《环保习惯》,这是我校特色校本课程的主导课程系列。
2. 社团选修课
我们编制了《学科兴趣》、《科技探究》、《文艺体育》系列三大系列(见附件四)。
(三)建构了科学的“特色校本课程”实施体系,开发编了特色校本课程教材

经过一年的探索,学校已经逐步形成了点、线、面、体交互式的校本课程开发研究模式。各课程的总纲要与具体实施方案相融合,开设了各具特色的生态课程。成功开发编写了《与绿色同行》《排球》《口风琴》《生态美术》等校本教材,在开展编教材时我们又对课题进行了重新的全面审视,对课题实施进行了深刻的阶段反思,在总结经验和教训的基础上,结合此课题确立的依据和要求,修改完善了实验研究的校本教材。
(四)构建了多元化的校本课程评价体系
一系列校本教材的开发具有很强的可读性与操作性。深受教师的喜爱。
(五)编写了特色校本课程资源包
特色必修类校本课程资源包包括编写建议、编写线索、编写主题及1——5年级实施的板块内容、单元课名、单元目标、分课时课名、分课时目标、教学素材内容、课后实践与思考、教学建议等。
选修类社团校本课程资源包主要是各个模块的设计方案(见附件五)。
(六)其他成果
在实施的过程中,我们收集整理了课程实施的相关案例、总结、反思等形成了案例集、总结与反思集。
实施效果
1.学生个性在校本课程中得到了张扬
一是学生发展的空间得到拓展。校本课程的开发、实施,丰富了学科资源,延伸了学科课堂,拓展了学生发展的空间,培养了学生积极向上、奋力拼搏的精神。
二是学生发展的需要得到满足。本课程在开发过程中更多考虑的是我们学校的学生到底需要什么,喜欢什么,课程完全是为学生的需要而开设,这样满足了学生的多样化需求,学生学习的兴趣更浓了。
三是促进了学生素质的提升。
2.教师的专业在校本课程开发、实施中得到发展
一是教师的课程意识得到提升。随着校本课程的开发与实施,一系列的自学、集体学习、培训交流带来了我们教师思想观念的转变和课程意识的提升。在思维碰撞中,教师的观念发生了根本性的变化,他们开始由课程的最忠实的“执行者”向课程的“决策者”过渡。可以说,校本课程的开发,激发了教师自我发展的需要,催生了教师创新思维,构筑起了师生共同发展的平台。
二是教师的合作意识得到增强。校本课程的开发是校长、教师、学生、社会、家长方方面面成员共同参与的过程,是合作探讨反思的过程。它需要大家齐心协力,需要大家付出真诚与汗水。但是校本课程开发对学校的每一位教师来说,都是“大姑娘上花轿——头一回”,因此在编写过程中肯定会发现许许多多的问题,有了问题最简便易行的方法是交流探讨,在来来去去之间,教师之间的交流多了,合作多了,教师在合作中逐步成长起来。
三是教师的研究能力得到提高。校本课程的开发是一个有组织、有目的、有计划的行动研究的过程,是一个开发与研究结合的过程。教师在这一过程中不断反思,不断扬弃,这样的过程实则就是一个不断提高的过程,在这样的过程中,教师的科研能力得到进一步的提高。等方式为舞台,推出了一批老师。
3 .学校特色在校本课程中得到了凸现
校本课程的开发,课题研究的实施,其最终目的是提高教育教学的质量和效益,促进学校、教师、学生的可持续发展。经过一年的潜心研究,学校的教育教学出现了前所未有的活力。“生态立校 明德立人”的办学理念得到充分体现,“热爱自然 学会共处 感恩社会”的生态特色教育正在形成。学校校风良好,学风严谨,受到家长、社会一致好评,通过校本课程的开发与实施这一途径促进了学校特色的逐渐形成。 学校每一块可人的草坪、每一个怡人的花圃、每一条朗口的标语、每一条人性的道路,每一个环保主题长廊,都是无声的生态育人之师。所以我们赋予校园、走廊、楼梯、活动室以主题文化内涵,让“绿色 ”“环保”“生态”布满学校角角落落。步入校园,校训石或者校训版或者什么背景墙以“生态文明 绿色环保”八大字提示着每一位师生生态环保要从点滴小事做起;“环保宣传标语牌”让师生的心灵更纯净,行为更儒雅;“诗意花木牌“让师生在了解花木的同时欣赏了与花木相关的绿色知识。“生态种植苑”让师生在清新中与绿色相伴,清心净性、修身养性呵护环境、勤学乐学、爱护资源,追求幸福。漫步校园,一步一景皆负起了育人的功能。走进教学楼,仿佛走了强大的阅读磁场,让人欲罢不能。从二楼到四楼我们设置了展示我校特色办学理念的艺术廊。如二楼的环保纸雕塑长廊,学生们用废旧报纸做成以海洋生物为主题,呼誉我们保护海洋动物;三楼的故事布贴画长廊,学生们用废布经过创意再加工成一副副生动感人的成语故事、创意环保服装展厅动态更新每届环保大赛的获奖作品,四楼木的世界学生们用生活中的小冰棍,小树枝等加工改造成了一副副一个个主题环保作品,学生们做的过程中也调查了木的相关资料,懂得了要节约保护好木的资源等等,现在的普小校园处处可见我们师生自己动手利用废物改造创造的环保作品。教室里生态角、生态树让孩子们充分发挥自己的想像力,以儿童化的设计、丰富的环保作品,装修教室。办公室生态作业架、环保创意墙,老师们用自己的双手创意加工装修了自己的办公室,让办公室赋予了它更多的功能,生态阅览角,生态科技馆等等除孩子们既可以在这里上课,又可以随时进入参观展览,浏览其中,处处感受环保艺术的熏陶。
特色校本课程开发与实施的五年,学校先后获得“全国环境教育示范学校”、“省科技教育创新发展实践基地”、“市环境教育基地”、“市绿色学校”、“市优秀少先队大队”、“市科普教育基地”、“市规范化学校”、“市花园式单位”、“区文明单位”、“区AAA级特色学校”等荣誉称号;学校成功承办了团市委、市文明办、市教育局、市环保局与市林业局等多部门联合组织市青少年绿色联盟成立仪式等大型环保活动;2015年,国家省市环保部门(中华环境保护基金会副理事长李伟、环保部环境发展中心主任宋铁栋、中华环保基金会表彰部主任武书芳及省环保厅副厅长董秀娟、省环保宣教中心主任王必斗)等领导还到校调研,并对学校生态教育理念下的环保特色活动及学生环保习惯的培养给予了高度评价;2016年被环境保护部宣传教育中心授予国际生态学校项目绿旗荣誉,成为威海市区第一所国际生态学校。
几年来,我校在生态教育特色理念下的校本课程的开发过程中开发的校本课程,深受学生的喜爱和家长的认可,成为彰显学校教育特色的一个“亮点”。但我们深知,开发与实施校本课程的过程,本身就是教师专业成长与发展的重要“舞台”,教师在此过程中,可以不断更新课程观念、充分课程知识、提升课程实践的能力,从而促进其专业化水平的不断提高。在今后的工作中,我们将以此为起点,以更积极的态度投身于校本课程研究中,促进学生个性和学校特色的形成。相信在各位专家的指导下,我校的“基于生态理念下的特色校本课程开发与实践”课题一定会结出更加丰硕的成果。
参考文献:
(1)柴军应.对当前中小学校本课程开发问题的思考(J)现代中小学教育,2010.(10)11-14
(2)靳玉乐.校本课程的实施:经验、问题与对策(J)教育研究,2001(9),53-58
(3)张诗昑,郑鑫.我国发达地区中小学校本课程开发的”泛化”问题及对策(J)基础教育研究。2012(5);23-24
(4)甘泉,刘玉梅.校本课程的设计与开发(J)软件导刊.教育技术,2010(10):23-24
附录:
“与绿色同行”校本课程实施纲要
一、课程概要(课程简介、背景分析)
《基础教育课程改革纲要(试行)》中指出:大力推进基础教育课程改革,调整与改革基础教育的课程体系,结构,内容,构建符合素质教育要求的新的基础教育体系。《纲要》明确提出了改变课程过于集中的状况,实行国家、地方、学校三级课程管理。增强课程对地方、学校以及学生的适应性。学校进行校本课程建设,有助于促进学生个性的发展,提高教师的专业化水平,促进学校教育特色的形成。
校本课程的开发已成为我国当前课程改革的一项重大举措,不仅可以弥补国家课程开发的不足,满足国家课程与地方课程无法满足的那部分学生的发展需求。而且集中体现一所学校教育价值的取向,有利于形成学校富个性化的办学特色。
在这样的宏观背景下,学校依托张村本地丰富的环境资源,开发“与绿色同行”校本课程系列,分为四个主题:绿色环境、绿色心灵、绿色生活、绿色科技。这四个主题贯穿每个学期每个年级,同时还将写作、演讲、实践活动等形式进行有机结合。努力使《国家新课程标准》的理念在校本课程中也有体现。⑴情感态度价值观。情感态度价值观的培养,重在创设情景和机会,使学生在特定的氛围和实践活动中感受、体验与内化。活动方式以观看自然、颂读美文、了解生活、搜集资料等为主。
⑵过程与方法。帮助学生全面地理解环境系统,获得识别、解决和预防环境问题的方法与技能,包括观察周围的现象、发现问题、提出假设、制定方案、反思与评价、交流与表达等手段来实现。
⑶知识与能力。人、自然和社会相互作用,创造并推动着人类历史向前发展。在这个过程中,自然生态提供了一切生命赖以生存的物质基础;社会生活包含了不同环境条件下发展起来的生活方式及其对自然环境的影响;经济与技术决定人们利用自然资源、提供商品和服务的方式;决策与参与反映人们合作解决环境与发展总后意识与途径。面向可持续发展的环境教育需要帮助学生从上述几个方面进行反思并采取行动,从而全面理解人、自然和社会的相互作用及其形态和过程。因此,我们的校本课程中四个主题就是包含着人、自然和社会的各方面的知识。
二、课程目标
⑴全面营造有利于学生发展的绿色教育环境,通过有目的、有计划的、丰富多彩的教育活动,提高学生的综合素养;
⑵通过学校的绿色行动和学生的绿色行为,发挥绿色教育对学生的家庭和学校周边的辐射作用;
⑶使青少年形成一种有利于环境保护,有利于人与自然、人与社会、人与人之间和谐发展的生活方式,在“绿色”的环境中,生动活泼、和谐健康地成长,培养他们成为现代社会需要的“绿色”人才。
通过“环境教育”校本课程的开发和实施,帮助学生认识到环境的社会价值,对环境有强烈的关怀之情,以及具有积极保护环境意识和改善环境的动机。培养学生热爱家乡的情感,增强学生的文化底蕴,提高学生的综合能力。通过建设环境教育校本课程,提高学校教师的专业素养,逐渐形成学校特色。
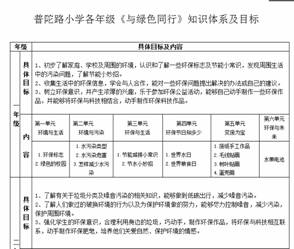
|
年级 |
具体目标及内容 |
|||||||
|
一 年 级 |
内
容 |
第一单元 绿色环境 |
第二单元 绿色心灵 |
第三单元 绿色生活 |
第四单元 绿色科技 |
|||
|
奇妙的花语 我与父母 |
我是谁 告别“小粗心” |
我的四季衣服 蔬菜与健康 |
有趣的机器人 现代“龙王”人工降雨 |
|||||
|
具体目标 |
1.了解身边的环境,了解身边不环保的行为,初步认识自身的环保行为。 2.掌握简单的环保方法,对环保形成初步概念。 3.初步了解现代生活中的生态环保运用,初步养成环保意识。 |
|||||||
|
二年级 |
内容 |
第一单元 绿色环境 |
第二单元 绿色心灵 |
第三单元 绿色生活 |
第四单元 绿色科技 |
|||
|
种种我喜欢的植物 我与班级 |
我在长大 不做“小拖拉” |
我去秋游 和父母布置新房 |
长寿命的核电池 做一块环保肥皂 |
|||||
|
具体目标 |
1.通过栽种植物,美化班级,认识对自身的环保习惯,养成爱护花草的好习惯。 2.在班级的活动中,掌握一些环保方法,并落实于实际行动中去,学会热爱自己的班级。 3.学会利用生活中的废旧物品进行制作再利用,养成节约环保意识。 |
|||||||
|
三年级 |
内容 |
第一单元 绿色环境 |
第二单元 绿色心灵 |
第三单元 绿色生活 |
第四单元 绿色科技 |
|||
|
养养我喜欢的动物 我与学校 |
我很快乐 优点大“轰炸” |
环保家电 小鬼当家 |
小鸟与飞机 水果电池 |
|||||
|
具体目标 |
1.通过饲养小动物,从而了解小动物的生活习性,和动物交朋友,养成爱护动物的好习惯。 2.对自身的环保习惯进行分析,初步明确正确的环保习惯在生活中的重要性,并通过自己的行动落实到美化校园环境中,培养学生热爱自己美丽的校园。 3.节约环保意识形成,能够将生活中形成节约环保理念。 |
|||||||
|
四年级 |
内容 |
第一单元 绿色环境 |
第二单元 绿色心灵 |
第三单元 绿色生活 |
第四单元 绿色科技 |
|||
|
玻璃温室与地球 我与社区 |
我的未来 自信“不倒翁” 我被误解了 |
自行车与汽车 合理安排时间 手机与电脑 |
海水变淡水 火箭与飞船 纸的世界 |
|||||
|
具体目标 |
1.了解地球大家庭中的环保问题,从而增加环境问题给我们的生活造成的紧迫感,有危机意识。 2.将环保意识带到社区,落实于行动,带动周围的家人、邻里共同来保护环境,养成环保意识,培养学生学会热爱自己生活的社区。 3.进一步了解环保科技在生活中的重要性,并动手实践,落实行动。 |
|||||||
|
五年级 |
内容 |
第一单元 绿色环境 |
第二单元 绿色心灵 |
第三单元 绿色生活 |
第四单元 绿色科技 |
|||
|
太阳、食物与人 我与祖国 我是绿化设计师 |
不做“小喇叭” 赶走烦恼“小妖怪” 我会感恩 |
假冒食品 生活中的一次性用品 我们班的“小眼镜” |
人造卫星 脏水变净水 开发太空 |
|||||
|
具体目标 |
1.了解自然万物对环境的重要性,美丽的环境对人类的影响,能够根据自己的设想设计美好的生态未来。 2.对生活中的不环保行为说不,从生活点滴做到处处遵守环保行为,培养学生热爱自己生活的地球的意识。 3.对高科技的环保生活有美好的畅想,并为自己的目标而努力。 |
|||||||
三、课程内容及具体年级目标
校本课程包括常态校本课程(必修校本课程)和活动校本课程(选修课本课程)。常态校本课程(必修校本课程)占校本课程的60%,活动校本课程(选修课本课程)占校本课程的40%。其中,常态校本课程(必修校本课程)分为常态课、模拟课。常态课中的教材根据学生各年级特点,从绿色环境、绿色心灵、绿色生活、绿色科技4个方面不同层次上讲述对生态的认识、理解到践行。活动课主要让学生应用课堂上所学生态环保知识去解决生活活动中遇到的生态环保问题,培养学生的生态环保素养。
四、课程实施
1.认真制定各类课程计划
承担“与绿色同行”系列校本课程实施的各相关教研组,要认真研读学校“环境教育”课程建设目的和意义。根据学生的特点、环保知识要求,制定合理地实施计划,落实好各项要求。
2.合理安排课程,有效实施校本课程教学
教导处要在校长室的领导下,精心制订“与绿色同行”校本课程方案;合理安排相关教学人员,组建教研组,开展校本课程的开发和研究活动,教学研讨活动;确定好校本课程实施的时间(课程表)和对象(学生);教学人员要认真备课、上课、组织活动、做好相应的活动记录,并对学生进行合理评价。
3.加强监督、提升实施效果
教导处要认真做好校本课程落实情况的记载和考核工作,促进校本课程的有效实施。
4.认真组织开展“与绿色同行”实践活动
积极开展与“与绿色同行”课程相关的主题活动,探究活动和德育实践活动。举行以校园环境文化为主题的“校园环保节”活动。彰显校本课程的育人功能。
建立“与绿色同行”校本课程校外实践基地。充分利用“广泰空港有限公司、张村园林、花卉基地以及市区环保局”等学校社会实践基地,师生、家长志愿者走进基地开展实践体验活动;同时借助学校的垃圾分类回收站(推广大队委自主管理,中高年级每周值周参与),围绕国际生态校创建开展相关特色活动;加大力度鼓励家委会组织相关实践活动——大自然亲子行、生态一日游等,另外,继续倡导家庭微电影创作,让孩子在参与中体验生态美。
5.开展“与绿色同行”课程的教学研讨和展示活动
“与绿色同行”课程的有效实施,是学校推进素质教育落实的平台。学校教学管理部门和任课教师必须高度重视校本课程的实施与研究,开展多种形式的教学研讨活动,以提高校本课程实施的人质量。定期开展“环境教育”校本课程实施的教学展示活动。
五.课程评价(附具体评价方案)
为了让课程开展的顺利有实效,为此我们根据《与绿色同行》课程的特点,设计制定了普陀路小学《与绿色同行》校本课程评价指导手册,来确保校本课程开发的合理性,保证校本课程开发的质量,促教师的专业发展,张扬学生的个性,形成学校特色。
(一)对学生的考核:
环保大师评价,我们基于学校实际,结合各年级学生实际情境,以关注学生自身增值、自我发展和学校品牌提升为主导,完善制定了“环保达人五等级的评价标准”。学生环保能力划分为五个等级:环保之星、环保能手、环保达人、环保专家、环保大师。根据学生环保课堂及校外环保实践活动中的表现,让学生自己根据标准先申报,然后由学校统一组织考核,将学生评选出五等级环保大师,隆重颁发证书,生态币、并优先选派去环保局进修培训作为激励。
(二)对教师的考核:特色课程开设得如何,学生学得如何,关键在教师,而教师的自觉性和主动性主要来自学校对教师的管理、奖励和考核机制。
1、日常督导检查:
教导处对校本课随时检查,检查内容有:
(1)任课教师要课程实施计划,按计划落实。每位老师上课必须先有备课。
(2)大课堂实行20+10+10的教学模式,即每节课教师讲解指导时间不超过20分钟,10分钟学生自由交流时间,10分钟课外环保知识补充时间。
(3)通过学生问卷调查等形式,了解教师任课情况,包括组织教学、课堂纪律、卫生维护等情况。
(4)开展课堂达标课活动。每学期对任课教师进行达标活动,通过达标课及征集课后反思等促进对环保教材的研究。
2、教学成绩考核:
(1)学期末,教导处组织人员对校本课程进行质量检测,按照检测结果,量化等级。
(2)通过教师自已申报等形式展示环保课堂课程教学成果。同一类别的展示评出等级,纳入校本课考核。
(二)对学生学业成绩的评定
1、学生校本课程成绩评定采用学分制。
2、学分制的管理采用《学分卡》,学生凭卡上课,任课教师负责学分制的执行和落实,根据学生上课的出勤和表现填写《学分卡》,每学期期末由教导处统一登记并存档管理。
3、教导处对学生的上课情况进行抽查。
4、奖励加分办法。凡在国家、省级、市级、区级各类刊物发表理财文章的学生可获奖励学会,凡在学校超市担任管理员者均可加分。另外出勤率未达到规定课时的80%者不能获得相应的学分;凡不能修满最低学分的学生不能评为学校三好学生、优秀班干部、等荣誉。
附表一:
普陀路小学与绿色同行校本课程教师课程方案的评价表
|
姓名 |
有无教学计划 |
教案 |
总评 |
||
|
课时量是否充足 |
有无课后作业布置 |
有无学生活动安排 |
|||
|
|
|
|
|
|
|
|
|
|
|
|
|
|
|
|
|
|
|
|
|
|
|
|
|
|
|
|
|
|
|
|
|
|
|
|
|
|
|
|
|
|
|
|
|
|
|
|
|
|
|
|
|
|
|
|
|
|
|
|
|
|
|
|
|
|
|
|
|
|
|
|
|
|
|
|
|
|
|
|
|
|
|
|
|
|
|
|
|
|
|
|
|
|
|
|
|
|
|
|
|
|
|
|
|
|
|
|
|
|
|
|
|
|
|
|
|
|
|
|
|
|
|
|
|
|
|
|
|
|
|
|
|
|
|
|
|
|
|
|
|
|
|
|
|
|
|
|
|
|
|
|
|
|
|
|
|
|
|
|
|
附表二:
普陀路小学与绿色同行校本课程课堂教学评价表
课程名称____________ 任课教师____________ ________年______月______日
|
评价目标 |
目标描述 |
落实情况 |
|
理念体现与教学设计 |
正确掌握课程的基本理念和教学模式,坚持全面发展的素质教育,体现知识与技能、过程与方法、情感态度价值观的和谐共融。教学设计严谨独特,结构合理、层次分明。 |
较好( ) 一般( ) 较差( ) |
|
教学目标的制定与达成 |
确定适合小学生特点与课程特点的教学目标,目标明确、具体、切实可行,符合小学生实际。教学效果显著,能使学生对教学目标有深刻的领悟,较高程度地达成教学目标,确保每个学生受益。 |
较好( ) 一般( ) 较差( ) |
|
教学内容设置的适切性 |
教学内容选择适宜,符合学生实际需求,并与教学目标一致,暗含目标。内容生动有趣,贴近小学生的生活,适合学生身心水平,能为学生所理解和把握,有利于学习目标的达成。 |
较好( ) 一般( ) 较差( ) |
|
教学方法的多样性 |
教学方法应与课目标一致,并服从、服务于教学内容的需要,教学方法动静相宜、灵活多样、有实效,符合学生特点,为学生所喜爱。教学媒体的选择应适当。 总之,合理采用教学形式,运用灵活多样的教学方法,体现兴趣导向,注重教学过程。 |
较好( ) 一般( ) 较差( ) |
|
教学组织要合理、顺畅和灵活 |
教学程序和结构要清晰合理,新颖有效。教学组织主次分明,进程紧凑、灵活有序,各环节连接自然流畅。沉着应对教学过程中出现的各种意外情形并妥善处理,体现教师等第主导作用 |
较好( ) 一般( ) 较差( ) |
|
教学准备工作的表现 |
主要指教师的备课及教学材料的准备要充分:教学场地的选择恰当;教学环境的设置要有利于师生互动和同学间的交流与沟通。 |
较好( ) 一般( ) 较差( ) |
|
教师的综合素养(品德、知识技能、心理状态) |
教师对课程的把握要准确,对知识的理解和技能的使用要到位,思路清晰,点拨得法。仪表、教态、语言恰到好处,体现较高的修养与人格魅力,为人公正、平等、负责、理解、宽容、有亲和力,能取得学生的信任并成功地激励学生。 |
较好( ) 一般( ) 较差( ) |
|
学生的反应,即学生满意度的表现 |
学习方式要体现出自主、合作与探究性。学生对教师有积极的情感和态度,师生关系融洽;课堂气氛活跃,学生主动参与的程度较高,学习负担适宜;学生对知识技能的理解与掌握较好。 |
较好( ) 一般( ) 较差( ) |
|
教师教学反思的深刻性 |
能客观地进行反思,分析具体透彻,依据理由充分,语言准确清晰。能从教学实施的反思中,提出课程整体或局部的修缮问题,有利于对课程进行重构与改进。 |
较好( ) 一般( ) 较差( ) |
|
总 评 |
|
|
附表三:
普陀路小学与绿色同行课程学生课堂学习评价表
第______次课 _______年____月____日
|
序号 |
姓名 |
班级 |
评价内容 |
||||||||||
|
出勤 |
材料准备 |
课堂表现 |
作业质量 |
||||||||||
|
出席 |
请假 |
旷课 |
有 |
无 |
好 |
一般 |
差 |
好 |
一般 |
差 |
|||
|
|
|
|
|
|
|
|
|
|
|
|
|
|
|
|
|
|
|
|
|
|
|
|
|
|
|
|
|
|
|
|
|
|
|
|
|
|
|
|
|
|
|
|
|
|
|
|
|
|
|
|
|
|
|
|
|
|
|
|
|
|
|
|
|
|
|
|
|
|
|
|
|
|
|
|
|
|
|
|
|
|
|
|
|
|
|
|
|
|
|
|
|
|
|
|
|
|
|
|
|
|
|
|
|
|
|
|
|
|
|
|
|
|
|
|
|
|
|
|
|
|
|
|
|
|
|
|
|
|
|
|
|
|
|
|
|
|
|
|
|
|
|
|
|
|
|
|
|
|
|
|
|
|
|
|
|
|
|
|
|
|
|
|
|
|
|
|
|
|
|
|
|
|
|
|
|
|
|
|
|
|
|
|
|
|
|
|
|
|
|
|
|
|
|
|
|
|
|
|
|
|
|
|
|
|
|
|
|
|
|
|
|
|
|
|
|
|
|
|
|
|
|
|
|
|
|
|
|
|
|
|
|
|
|
|
|
|
|
|
|
|
|
|
|
|
|
|
|
|
|
|
|
|
|
|
|
|
|
|
|
|
|
|
|
|
|
|
|
|
|
|
|
|
|
|
|
|
|
|
|
|
|
|
|
|
|
|
|
|
|
|
|
|
|
|
|
|
|
|
|
|
|
|
|
|
|
|
|
|
|
|
|
|
|
|
|
|
|
|
|
|
|
|
|
|
|
|
|
|
|
|
|
|
|
|
|
|
|
|
|
|
|
|
|
|
|
|
|
|
|
|
|
|
|
|
|
|
|
|
附表五:
普陀路小学与绿色同行校本课程学生学分汇总表
|
序号 |
姓名 |
班级 |
出勤 次数 |
学时 学分 |
获奖情况 |
奖励 学分 |
总学分 |
|
|
|
||||||||
|
|
|
|
|
|
|
|
|
|
|
|
|
|
|
|
|
|
|
|
|
|
|
|
|
|
|
|
|
|
|
|
|
|
|
|
|
|
|
|
|
|
|
|
|
|
|
|
|
|
|
|
|
|
|
|
|
|
|
|
|
|
|
|
|
|
|
|
|
|
|
|
|
|
|
|
|
|
|
|
|
|
|
|
|
|
|
|
|
|
|
|
|
|
|
|
|
|
|
|
|
|
|
|
|
|
|
|
|
|
|
|
|
|
|
|
|
|
|
|
|
|
|
|
|
|
|
|
|
|
|
|
|
|
|
|
|
|
|
|
|
|
|
|
|
|
|
|
|
|
|
|
|
|
|
|
|
|
|
|
|
|
|
|
|
|
|
|
|
|
|
|
|
|
|
|
|
|
|
|
|
|
|
|
|
|
|
|
|
|
|
|
|
|
|
|
|
|
|
|
|
|
|
|
|
|
|
|
|
|
|
|
|
|
|
|
|
|
|
|
|
|
|
|
|
|
|
|
|
|
|
|
|
|
|
|
|
|
|
|
|
|
|
|
|
|
|
|
|
|
|
|
|
|
|
|
|
|
|
|
附表六:
普陀路小学环保明星的评价标准
|
级别 称号 |
评价指标 |
申报名单 |
|
环 保 之 星 |
1.能够热爱自己的班级,能够亲手种植并培育自己喜欢的小植物,来美化班级。 2.主动搜集身边不环保的行为,并对自身有严格要求,主动的为班级的美化做出自己的贡献,如:生态环保作品的简单制作。 3.能够主动伸手弯腰,美化美丽的校园。 |
|
|
环 保 能 手 |
1.能够热爱自己的班级,能够亲手种植并培育自己喜欢的小植物,来美化班级。 2.主动搜集身边不环保的行为,并对自身有严格要求,主动的为班级的美化做出自己的贡献,如:生态环保作品的制作。 3.能够主动伸手弯腰,美化美丽的校园。通过自己的行为带动家人参与到环保活动中去,每学期参加社区环保活动不少于2次,并能在活动中记录自己的环保行为。 |
|
|
环 保 达 人 |
1.能够热爱自己的班级,能够亲手种植并培育自己喜欢的小植物和小植物,来美化班级,并参与到生态校园的建设中。 2.主动搜集身边不环保的行为,并对自身有严格要求,主动的为班级的美化做出自己的贡献,如:生态环保作品的制作。 3.能够主动伸手弯腰,美化美丽的校园。通过自己的行为带动家人、身边的人参与到环保活动中去,每学期参加社会环保活动不少于2次,并能在活动中记录自己的环保行为。 |
|
|
环 保 专家 |
1.除具备上述3点要求,并能够通过环保宣传带动身边的人参与到环保活动中。每学期参与社会环保活动不少3次,并能主动参与环保活动的组织和宣传。 2.制作环保生态作品,装饰校园,装饰班级,美化我们生活的社区。 |
|
|
环 保 大 师 |
1.具备环保能人的基础上,能够利用所学到的环保知识制作环保科技作品,做到家中、校中、社会上言行统一的保护环境,热爱生态。 2.每学期参与校园、社区、社会环保活动不少于4次,并能够对自己的成长过程记录详实。 3.能够利用废旧物品进行创造加工,变废为宝。 4.积极撰写环保论文,并发表于校级以上刊物上。 |
|
